This chapter provides an overview of PeopleSoft Payables and discusses:
PeopleSoft Payables business processes.
PeopleSoft Payables integration touchpoints.
PeopleSoft Payables implementation tasks.
PeopleSoft Payables Overview
Efficient and effective cash management is more than just paying bills. PeopleSoft Payables provides the integration and flexibility you need to optimize your accounts payable process.
PeopleSoft Payables enables you to:
Create vouchers and payments using manual and automatic processes.
Establish country-specific tax and withholding requirements.
Match vouchers with purchase orders and receipts.
Post vouchers and payments.
Maintain vouchers throughout their life cycle.
Create drafts, single voucher payment, prepayments, and self-billed invoices.
Optionally, send electronic payments to PeopleSoft Financial Gateway.
Analyze accounts payable information using online inquiries, and by generating reports.
Archive accounts payable data.
PeopleSoft Payables Business ProcessesThe following diagram lists PeopleSoft Payables business processes. We discuss these business processes in the business process chapters in this PeopleBook.

PeopleSoft Payables business processes
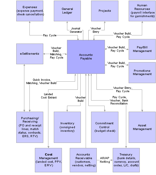
PeopleSoft Payables Integration TouchpointsTo fully take advantage PeopleSoft Payables, it is important to understand the points of integration between PeopleSoft Payables and the other Oracle's PeopleSoft Enterprise applications you have purchased, such as:
PeopleSoft Enterprise Asset Management.
PeopleSoft Enterprise Billing.
PeopleSoft Enterprise Cost Management.
PeopleSoft Enterprise eSettlements.
PeopleSoft Enterprise Expenses.
PeopleSoft Enterprise General Ledger.
PeopleSoft Enterprise Inventory.
PeopleSoft Enterprise Pay/Bill Management.
PeopleSoft Enterprise Payroll.
PeopleSoft Enterprise Project Costing.
PeopleSoft Enterprise Promotions Management.
PeopleSoft Enterprise Purchasing.
PeopleSoft Enterprise Real Estate Management.
PeopleSoft Enterprise Receivables.
PeopleSoft Enterprise Student Administration.
PeopleSoft Enterprise Treasury Management.
Because applications share information, you must plan to work closely with the implementation teams that install other PeopleSoft applications to ensure that PeopleSoft provides the full functionality and efficiency that your company requires.
We discuss integration considerations in the implementation chapters in this PeopleBook. Supplemental information about third-party application integrations is on the PeopleSoft Customer Connection website.

PeopleSoft Payables integrations
Important! You should disable products that you don’t have installed on the system on the Installed Products page. Disabling products that you do not have installed on the system improves performance.
Along with PeopleSoft Purchasing, PeopleSoft Payables is a key collection point for asset information that flows into PeopleSoft Asset Management. This flow of asset information from vouchers works hand in hand with the flow of information from receiving documents that is recorded in PeopleSoft Purchasing to ensure accurate and up-to-date records.
See Processing Purchasing and Payables Transactions with Asset Management.
PeopleSoft Billing uses PeopleSoft Payables to process interunit invoices.
See Processing Batch Vouchers.
See Running the Generate AP Vouchers Process (BIGNAP01).
PeopleSoft Payables integrates with the Claims Management feature and PeopleSoft Receivables to generate claimbacks. You use claimback vouchers to adjust VAT amounts for specific settlement methods.
PeopleSoft Payables sends purchase price variance and exchange rate variance for matched material and miscellaneous charges to PeopleSoft Cost Management, where they are associated with the appropriate inventory transactions.
See Processing Landed Cost Transactions.
PeopleSoft eSettlements leverages nearly 80 percent of its functionality from the PeopleSoft Payables and Purchasing business processes.
Whether capturing an XML invoice or creating an invoice through PeopleSoft eSettlements, you run the PeopleSoft Payables Voucher Build Application Engine process (AP_VCHRBLD) to create invoices in PeopleSoft eSettlements. Next, run the PeopleSoft Payables Matching Application Engine process (AP_MATCH) against your vouchers, purchase orders, and receipts to ensure accurate payments. Finally, use the PeopleSoft Payables Pay Cycle Application Engine process (AP_APY2015) for generating those payments.
See Understanding PeopleSoft eSettlements.
The PeopleSoft Payables payment interface enables you to produce payments for PeopleSoft Expenses transactions.
See Configuring the PeopleSoft Payables Payment Interface.
PeopleSoft Payables sends accounting entries to PeopleSoft General Ledger through the Journal Generator Application Engine process (FS_JGEN).
PeopleSoft Payables interfaces with PeopleSoft General Ledger for budget checking and commitment control.
See Integration of Commitment Control with PeopleSoft Applications.
PeopleSoft supports consignment inventory, the practice whereby a supplier stores goods at a customer's location without receiving payment until after the goods are consumed. The PeopleSoft consignment inventory feature, which enables you to implement this strategy across your entire enterprise, integrates a variety of functions within the PeopleSoft Purchasing, Inventory, Production Management, Cost Management, and Payables applications.
See Processing Batch Vouchers.
See Managing Consigned Purchases Inventory.
PeopleSoft Pay/Bill Management
PeopleSoft Pay/Bill Management generates payable time information for contractors that the PeopleSoft Payables Voucher Build process can build into vouchers. The Front Office to AP Application Engine process (FO_TO_AP) submits contractors' payable time to the voucher staging tables for voucher build processing.
See Working With Staffing Vendors.
It is standard practice for payroll deductions to be paid through an accounts payable system. PeopleSoft Payables enables you to accept third-party payments from PeopleSoft Payroll.
See Processing Batch Vouchers.
When you enter voucher information in PeopleSoft Payables, you can also enter information that is picked up by PeopleSoft Project Costing. A project manager using PeopleSoft Project Costing can review costs to keep complete financial control of a project.
See Entering and Processing Vouchers Online: General Voucher Entry Information.
PeopleSoft Promotions Management
PeopleSoft Promotions Management enables a salesperson to authorize a scheduled payment or issue a field draft—or manual check—to customers who are established vendors in PeopleSoft Payables. PeopleSoft Promotions Management sends voucher transactions to the Voucher Staging tables, from which the PeopleSoft Payables Voucher Build process selects data and processes it.
See Processing Payments for Promotional Activity.
Vouchers can be built from various sources in PeopleSoft Purchasing, including purchase order and receiver lines, evaluated receipt settlement (ERS) vouchers, return to vendor (RTV) transactions, and procurement card system vouchers. You can perform matching among vouchers, purchase orders, receivers, and inspection status to improve control and accuracy. The system can automatically create debit memos to handle discrepancies between vouchers, purchase orders, and receivers. You view related documents across the entire procure-to-pay process. Using PeopleSoft Payables' integration with PeopleSoft Purchasing, you can process vendor rebates using the rebate calculation functionality, which also integrates with PeopleSoft Receivables.
See Entering and Processing Vouchers Online: General Voucher Entry Information.
See Processing Batch Vouchers.
See Running the Matching Process.
See Understanding Vendor Rebates.
PeopleSoft Real Estate Management
PeopleSoft Real Estate Management generates information that the PeopleSoft Payables Voucher Build process can build into lease payment vouchers, and the PeopleSoft Payables inquiry functionality can use for inquiries.
See PeopleSoft Real Estate Management Data.
See Running the Interface to AP/Billing Process.
The refund process in PeopleSoft Receivables adds rows to tables that are used by PeopleSoft Payables to build a voucher.
See Processing Refunds.
PeopleSoft Student Administration
PeopleSoft Payables generates refund tuition checks for PeopleSoft Student Administration.
See Processing Batch Vouchers.
PeopleSoft Treasury Management
The PeopleSoft Payables payment interface enables you to produce payments for PeopleSoft Treasury settlement transactions. And the integration with the PeopleSoft Financial Gateway feature enables you to submit electronic payments to a financial institution for settlement, without the need of a third-party integration tool.
PeopleSoft Payables also integrates with PeopleSoft Cash Management through the Treasury Netting Center. You must use PeopleSoft Cash Management with PeopleSoft Receivables to use the bilateral netting functionality that offsets open items with open vouchers in PeopleSoft Payables. This functionality is useful when you have customers that are also vendors.
See Configuring the PeopleSoft Payables Payment Interface.
See Managing Bilateral Netting.
See Pay Cycle Processing Using the PeopleSoft Financial Gateway.
PeopleSoft Work Order Management
PeopleSoft Payables vouchers record the actual procurement cost of external resources. You transmit this cost data back to Work Order Management for work order completion and analysis.
See Understanding Source Document Copy Functionality.
PeopleSoft Payables Implementation TasksPeopleSoft Enterprise Setup Manager enables you to review a list of setup tasks for your organization for the products that you are implementing. The setup tasks include the components that you must set up, listed in the order in which you must enter data into the component tables, and links to the corresponding PeopleBook documentation.
PeopleSoft Payables also provides component interfaces to help you load data from your existing system into PeopleSoft Payables tables. Use the Excel to Component Interface utility with the component interfaces to populate the tables.
|
Component |
Component Interface |
Reference |
|
Account (GL_ACCOUNT) |
ACCOUNT_CF |
|
|
Alternate Account (ALTACCT) |
ALTACCT_CF |
|
|
Operating Unit (OPERATING_UNIT) |
OPER_UNIT_CF |
|
|
Department (DEPARTMENT) |
DEPT_CF |
|
|
Project ID (PROJECT) |
PROJECT_CF |
|
|
Product (PRODUCT) |
PRODUCT_CF |
|
|
Fund Code (FUND_DEFINITION) |
FUND_CF |
|
|
Statistics Code (STATISTICS_TBL) |
STATISTICS_CODE |
|
|
Class Field (CLASS_PNL) |
CLASS_CF |
|
|
Budget Reference (BUDREF_PNL) |
BUDGET_REF_CF |
|
|
Program Code (PROGRAM_DEFINTION) |
PROGRAM_CF |
|
|
Scenario (BD_SCENARIO) |
BUDGET_SCENARIO |
|
|
Chartfield 1 (CHARTFIELD1) |
CHARTFIELD1 |
|
|
Chartfield 2 (CHARTFIELD2) |
CHARTFIELD2 |
|
|
Chartfield 3 (CHARTFIELD3) |
CHARTFIELD3 |
|
|
InterUnit Template (IU_INTER_TMPLT) |
IU_INTER_TMPLT |
|
|
IntraUnit Template (IU_INTRA_TMPLT) |
IU_INTRA_TMPLT |
|
|
InterUnit Pair Maintenance (IU_INTER_PR_BASIC) |
IU_INTER_PR_BASIC |
See Interunit Pairs. |
|
Ledgers for a Unit (BUSINESS_UNIT_LED) |
EM_BUS_UNIT_LED |
|
|
Value Added Tax Code (TAX_CODE_VAT) |
TAX_CODE_VAT |
|
|
VAT Accounts by Business Unit (TAX_BU_CODE_VAT) |
TAX_BU_CODE_VAT |
See Defining VAT Accounts by General Ledger Business Unit (Optional). |
|
VAT Entity (VAT_ENTITY_ID) |
VAT_ENTITY_ID |
|
|
Vat Defaults CI Component (VAT_DEF_CI) |
VAT_DEF_CI |
|
|
Bank Branch Information (BANK_BRANCHPNL) |
TR_BANK_BRANCH_CI |
|
|
External Accounts (BANK_EXTERNAL) |
TR_EXTERNAL_ACCOUNTS_CI |
|
|
Netting Accounts (BANK_PNLNET) |
TR_NETTING_ACCOUNTS_CI |
|
|
Payables Options (BU_CTLB) |
EM_BU_CTLB |
See Defining PeopleSoft Payables Business Unit Options by SetID. |
|
Business Unit Interface (BUS_UNIT_INTFC2) |
EM_BUS_UNIT_INTFC |
See Defining Procurement Controls for General Ledger Business Units. |
|
Payables Business Unit (BUS_UNIT_TBL_AP) |
EM_BUS_UNIT_AP |
|
|
SUT Ultimate Use Code (SUT_USE_CD) |
SUT_USE_CI |
|
|
Vendors (VNDR_ID) |
VNDR_ID_EXCEL |
|
|
User Preferences (OPR_DEFAULT) |
OPR_DEFAULT_FIN |
|
|
Tax Authority (TAX_AUTHORITY) |
TAX_AUTHORITY_CI |
|
|
Tax Code (TAX_CODE) |
TAX_CD_CI |
Other Sources of Information
In the planning phase of your implementation, take advantage of all PeopleSoft sources of information, including the installation guides and troubleshooting information. A complete list of these resources appears in the preface in About These PeopleBooks, with information about where to find the most current version of each.
See Also
Enterprise PeopleTools PeopleBook: PeopleSoft Component Interfaces